书籍介绍
根据云南中医药大学、云南省中医药学会参照国家和我省诊疗防治方案,结合云南地处高原与春燥气候特点,特制定发布《防控新型冠状病毒感染肺炎中成药使用建议》,供临床工作者和广大民众参考。
新型冠状病毒肺炎以发热、乏力、干咳为主要表现,随着病情进展,部分患者可出现高热、胸闷喘促、神昏等表现。
基于目前的流行病学调查,其潜伏期一般为3-7天,最长不超过14天,以发热、乏力、干咳为主要临床表现,少数患者伴有鼻塞、流涕、腹泻等症状。
部分轻症患者仅表现为低热、轻微乏力等,无肺炎表现,多在1周后恢复。重型病例多在1周后出现呼吸困难,严重者快速进展为急性呼吸窘迫综合征、脓毒症休克、难以纠正的代谢性酸中毒和出凝血功能障碍。重型、危重型患者病程中可表现为中低热,甚至无明显发热。
本病属于中医“疫病”范畴,根据病情、云南气候特点以及不同体质等情况,可参照以下方案合理选用中成药。
(一)医学观察期
临床表现:为发热、乏力、干咳伴恶寒、胃肠不适、腹泻。
基本用药:藿香正气颗粒(或水、口服液、胶囊)或保济丸。
适应症:胸闷,呕吐泄泻,乏力,或伴脘腹胀痛,头痛身重。
功效:解表化湿,理气和中。

用法:藿香正气颗粒,温开水冲服,一次1袋,一日2次。保济丸,口服,一次1.85~3.7克,一日3次。若兼泄泻者可配合使用葛根芩连片,口服,一次3~4片,一日3次。
根据主要症状,从以下药物中选1~2种配合使用,具体疗程由主诊医生拟定。
1、发热、乏力伴干咳者推荐的中成药
桑菊银翘散:辛凉透表,宣肺止咳,清热解毒。
用法:口服,一次1袋(10克),一日2次,儿童酌情减量。
适应症:发热恶寒,头痛咳嗽,咽喉肿痛。
其他常用中成药如下:
2、发热、干咳、乏力伴恶寒者推荐的中成药。
伤风停胶囊:发散风寒,化湿解表。
适应症:外感风寒,恶寒发热,头痛,鼻塞流清涕,肢体酸重,喉痒咳嗽,咳嗽痰清稀。
用法:口服,一次3粒,一日3次。
其他常用中成药如下:
3、以其它症状(头痛、结膜炎、乏力)为主症,或无明显症状者,酌情选用桑菊银翘散、桑菊感冒片、小柴胡颗粒、藿香正气颗粒(或水、口服液、胶囊)等。
(二)临床治疗期
原则上以国家最新发布的《新型冠状病毒感染的肺炎诊疗方案》中的中医治疗方案为依据,结合云南省地域气候特点进行辨证论治。
1、初期:疫毒犯肺
临床表现:发热,身热不退或往来寒热,咳嗽痰少,或有黄痰,咽痛,眼睛红赤,腹胀便秘。胸闷气促,咳嗽喘憋,动则气喘。舌质红,苔黄腻或黄燥,脉滑数。
推荐方药:桑菊饮、银翘散、小柴胡汤、升降散、藿香正气散。
推荐中成药:桑菊银翘散、小柴胡颗粒、消炎退热颗粒、抗感颗粒、连花清瘟颗粒、桑菊感冒片、银翘解毒片、蓝芩口服液等。建议同时服用藿香正气颗粒(或水、口服液、胶囊)。
2、中期:
(1)湿热蕴肺
临床表现:发热,热势较高或身热不扬,咽痛,咳嗽,或有黄稠痰,流黄稠涕,肢体酸痛,纳差,腹胀,大便干结,或大便粘滞不爽。舌红,苔黄或黄腻,脉滑数。
推荐方药:藿朴夏苓汤、三仁汤、甘露消毒丹、达原饮、蒿芩清胆汤、麻杏石甘汤等。
推荐中成药:清肺化痰丸、清肺抑火片、蒲地蓝消炎片、清开灵口服液、抗病毒口服液等。建议同时服用保济丸。
(2)寒湿郁肺
临床表现:恶寒较重,发热或无热,干咳,倦怠乏力,咽痛不重,胸闷,脘腹胀闷,或呕恶,肢体沉重乏力,纳差,大便稀溏。舌淡或淡红,苔厚腻白润,脉浮紧或弦滑。
推荐方药:藿香正气散、小青龙汤、荆防败毒散、五积散等。
推荐中成药:藿香正气颗粒(或水、口服液、胶囊)、止咳丸、通宣理肺片、五积丸、午时茶颗粒、荆防颗粒、九味羌活丸等。
3、重症期:内闭外脱
(1)寒湿疫毒
临床表现:畏寒怕冷,发热,呼吸困难,动则起喘气促,呼吸窘迫,或需辅助通气,神昏郑声,语声低微,面色青黄,口唇紫暗,舌淡红或淡润,苔白厚腻,脉沉细欲绝。
推荐方药:四逆汤、参附汤、四逆汤合生脉散,合苏合香丸。
推荐中成药:参附注射液、生脉注射液、黄芪注射液等。
(2)湿热火毒
临床表现:高热,呼吸困难,动则起喘气促,呼吸窘迫,或需辅助通气,神昏谵语,躁扰不安,口气臭秽,汗出肢冷,口唇红绛,舌暗红如猪腰,苔厚腻微黄或苔黄腻,脉沉细欲绝。
推荐方药:生脉饮合安宫牛黄丸或紫雪丹、至宝丹。
推荐中成药:参附注射液、血必净注射液、醒脑静注射液、热毒宁注射液等。
(三)恢复期:肺脾气虚
临床表现:气短,倦怠乏力,纳差呕恶,汗出,纳差,腹胀,便溏不爽,舌淡胖,苔白腻,脉细弱。
推荐方药:玉屏风散、六君子汤、生脉散、补中益气汤等。
推荐中成药:参苓健脾胃颗粒、生脉饮口服液、玉屏风颗粒、屏风生脉胶囊等。
(四)注意事项
1、识“湿”之寒热,除湿有别
病机上多夹杂湿邪,有寒湿、湿浊、湿热不同(亦可能是动态衍化),对以温化、芳化、清化之法,酌选藿香正气、麻杏苡甘汤、藿朴夏苓汤、三仁汤、达原饮、六一散等。
2、宣肺透邪,前后分消,使邪出有路
湿邪困遏、湿遏热伏,浊毒壅滞,枢机不利、肺气郁闭,升降失司(重症可见苔腻如积粉),宜宣透、分消使邪有出路,可酌选宣白承气汤、升降散等。
3、固护肺脾正气于始终
湿邪郁肺,化热壅遏肺气,肺失宣肃,损耗宗气(胸憋气促)。正邪交争,不忘扶正,酌用升陷汤、参苓白术散等。
4、勿多服药、滥服药,中病即止
是药三分毒,无毒不成药,除预防药外无症状者不建议服药,并且使用中成药不要超过3种,注意中病即止,不要长期服用。
5、云南省各中医医疗机构有临床运用多年疗效较好的医院制剂,可以辨证选用。
二、预防措施
1、适合普通人群预防的茶饮方:
藿香15克、金银花12克、防风12克、苍术10克、芦根15克、大青叶15克、薏仁15克、贯众10克、生甘草10克。
用法:一剂为1人3日量,加水煮沸后代茶饮。幼儿减量,孕妇慎用。
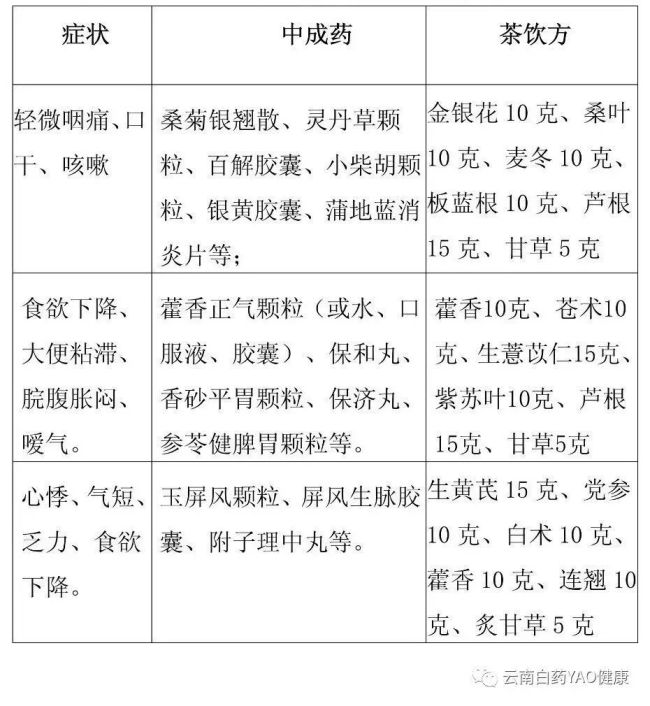
2、其他预防保健参考使用中成药方案如下:
3、推拿、艾灸保健:
按揉或艾灸穴位,可选用神阙、关元、气海、中脘、足三里等,以增强免疫力。
4、家庭用芳香辟秽法:
生苍术20克、艾叶20克、广藿香20克、石菖蒲30克,加水2000豪升,泡至30分钟,煮开10分钟,熏蒸房间,放至适温,可外洗、泡脚用。
5、食疗粥:
百合20克、莲子15克、玉竹15克、生薏苡仁20克,大米适量,熬粥,可经常食用。具有滋阴润肺之效。
6、生活调节
(1)心平气和,清心勿躁。按时作息,避免熬夜。
(2)清淡饮食,适当增加新鲜的蔬果。少食或忌食生冷、油炸、熏烤或辛辣、油腻之品。
(3)保持良好卫生习惯,勤洗手,戴口罩。出门回家者,进入室内后,洗手、洗脸,更换衣服。
(4)注意室内消毒,开窗通风,保持室内空气流通。
书籍评价