首页> > 详情

书籍介绍

抗菌肽(Antimicrobial peptides,AMPs)是先天免疫系统产生的一类具有抑菌活性的小分子多肽,广泛存在于各类物种中,对人体有着调节免疫、抗炎、调节肠道菌群的作用,对身体健康有一定的好处。

自20世纪90年代中期发现首个抗菌肽(AMPs)以来,新型AMPs的研究和开发一直在稳步增长。据统计,在过去几十年的研究中,已发现约3000种AMPs分子。传统技术,包括从不同生物来源中提取、分离、纯化和鉴定生物活性化合物,仍然是获取天然AMPs的主要方法。传统方法在开发天然AMPs方面的局限性促使了新型筛选技术的发展。

遗憾的是,尽管现有AMPs,如多黏菌B在临床上效果显著,但发现新的AMPs仍然十分困难。虽然人类微生物群中潜藏着大量AMPs,但这一领域的探索仍不够充分。

近日,来自全国领先的长寿科技企业——广西爱生生命科技有限公司(以下简称爱生生命)在人类健康长寿的研究又取得了重要进展,研究了百岁老人肠道微生物组中的抗菌肽,以新视角探索长寿机制。爱生生命科学家团队在国际知名学术期刊《The Journals of Gerontology, Series A: Biological Sciences and Medical Sciences 》 (老年学系列期刊A-生物科学与医学科学),发表了题为“Antimicrobial Peptides From the Gut Microbiome of the Centenarians: Diversifcation of Biosynthesis and Youthful Development of Resistance Genes ”(百岁老人肠道微生物组中的抗菌肽:多样化的抗菌肽生物合成和年轻化的抗性基因发展)的研究论文。该论文通过分析不同生命阶段健康人的肠道宏基因组数据,研究了肠道微生物组中抗菌肽的潜在发展和耐药基因的分布模式,揭示了长寿可能得益于较高的抗菌肽多样性和较低的抗性基因水平,填补了百岁老人的肠道微生态环境中抗菌肽研究的空白。

 


为了进一步研究挖掘长寿的关键因素,揭开肠道菌群中潜在AMPs及其抗性基因与年龄分布之间的关系,增强人们对肠道菌群与长寿关系的理解。该研究通过构建AMPs预测模型,分析预测不同年龄条件下宏基因组数据中潜在AMPs的分布模式。

 


图1. LSTM模型对测试数据的分类性能。(A)LSTM模型对c_AMP的识别性能,包括ROC图、精确召回率图和混淆矩阵图;(B)与(A)类似,但针对c_AMP的Gram+/Gram-识别效果;LSTM,长短期记忆;ATT,注意力;c_AMP,候选AMP

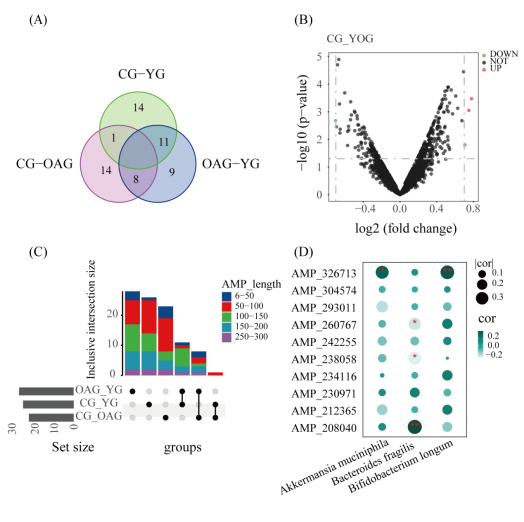
该研究团队采集了50例健康人群的粪便样本,依据年龄分为三组:年轻组(YG,24-44岁,n=15)、老年组(OAG,68-85岁,n=15)和长寿老人组(CG,100-116岁,n=20),并对所有样本进行宏基因组测序。通过将宏基因组数据与AMPRGs库进行比较,发现了不同年龄组中AMPRGs的分布差异。研究团队采用LSTM模型对源自50例样本的宏基因数据相应ORF数据集进行预测,并对预测得到的候选AMP(c_AMP)计算其在样本中的丰度。通过将年轻组(YG)和老年组(OAG)合并,并与长寿组(CG)进行差异分析。结果表明c_AMP 在百岁老人中显著富集(图3B),并推测这些c_AMPs可能对长寿特征有所贡献。

 


图3.不同年龄组间差异 c_AMPs 的分布。(A)展示不同年龄组间差异 c_AMPs 的相似性和变异性结果;(B)展示 CG 组和 YOG 组间差异 c_AMPs 的火山图;(C)展示差异 c_AMPs 组间和组内的扰动图;(D)展示三种常见有益菌与 c_AMP 之间相关性分布的热图;c_AMP,候选 AMP;Dif_c_AMPs,差异 c_AMPs;CG,百岁老人组;OAG,老年人组;YG,年轻人组;YOG 组,非百岁老人组,为 YG 组和 OAG 组的组合

该团队还评估了三种与衰老关联性较大的菌种(Akkermansia muciniphila阿克曼氏菌、Bifidobacterium longum双歧杆菌和Bacteroides fragilis脆弱类杆菌)与重要AMP(ic_AMP)在宏基因组测序数据中的相关性,结果表明这三种菌可作为ic_AMP具有长寿关联性的佐证。(图3D)

该研究结合机器学习方法分析不同年龄段个体的肠道宏基因组数据,探讨肠道微生物组中抗菌肽(AMP)合成的潜力和AMPRG的发育状况。结果表明,百岁老人可能拥有更多样化的抗菌肽(AMP)合成潜力和更年轻的AMPRG发育状态。这将有助于指导选择抗菌肽(AMP)储存库和开发新型抗菌肽(AMP),并可能有助于从抗菌剂的角度阐明百岁老人的长寿优势。此外,分析肠道微生物组AMPRGs还有助于预测新型耐药性抗菌剂的产生,为开发新型耐药性抗菌剂提供了科学依据,有望降低抗生素耐药性风险,具有巨大的应用潜力。

据悉,这是今年以来,爱生生命在长寿研究领域的科研成果第三次登上国际知名学术期刊,对于提升公司的品牌知名度和国内外学术界的影响力,以及对人类健康的贡献具有重要意义。截至目前,爱生生命已获国家发明专利和软著100余项(含申请中),并成功把新技术、新成果转化应用到产品中。该公司始终把全球人能享受长寿技术,实现健康长寿作为总体目标,以长寿科技为核心,全力开发干预疾病、改善健康、延缓衰老、延长寿命的微生态产品及长寿健康管理服务,先后推出了抗炎、改善代谢、改善睡眠以及针对预防衰老等系列产品。

 


未来,该公司将继续秉持“长寿科技先行者·健康进化缔造者”的理念,不断开拓创新,推动科研成果转化及落地应用,以前沿科技造福人类健康,让人类的长寿梦照进现实。

书籍评价